發布時間:2018-03-26 09:23:06 電子商務研究中心
關注中物聯
自2014年以來,洪濤教授每年主持發布一個農產品電商發展報告,先后發布了《2018年中國農產品電商發展報告》 、《2018年中國農產品冷鏈物流發展報告》,2018年3月17日,洪濤教授在中國糧油產業創新發展論壇上發布了《2017年中國糧油產業電子商務發展報告》。
洪濤教授認為,目前中國農業正處于轉型“關鍵期”,既要種的好、養得好、加工好,還要賣得好、賣出好價錢,這樣形成良性循環,促進種、養、加工的提升。2017年,我國農產品電子商務體系已形成包括網上農產品期貨交易、網上農產品衍生品交易、大宗農產品電子交易、農產品網絡零售交易等多種形式,逐漸形成了農產品電商的“金字塔”結構體系。
以下是報告原文全文:《2018年中國農產品電商發展報告》
2017年我國主要農產品再獲得豐收,農產品總量達到211828.25萬噸,再創歷史新高。2017年我國糧食仍然超過6億噸,連續5年超過6億噸,是第二個高產年、“十四連豐”。如棉花、油料、肉類、禽蛋、水產品、蔬菜、水果主要農產品產量均居世界第一。當前是“供過于求”與“供不應求”同時存在,中國農業正處于轉型“關鍵期”,既要種得好、養得好、加工好,還要賣得好、賣出好價錢,消費者得實惠,農民得收入;反過來,通過賣得好、賣出好價錢,促進種得好、養得好、加工好。
表1 2010-2017年我國農產品產量表(萬噸)
.jpg)
我國農產品電子商務體系包括網上農產品期貨交易、網上農產品衍生品交易、大宗農產品電子交易、農產品網絡零售交易、實體企業O2O交易、農產品網上交易會等,即所謂農產品電商的“金字塔”(“Pyramids”)結構體系。
.png)
(一)網絡期貨交易
大連、鄭州、上海三個期貨市場農產品期貨交易達到9.53億手、交易額達到45.53萬億元。具體來說,鄭州商品交易所1990年現貨起步發展期貨交易,現有糧食品種強麥、普麥、菜籽油、早秈稻、油菜籽、油菜粕、粳稻、晚秈、鮮蘋果品種。大連商品交易所有玉米、玉米淀粉、黃豆一號、黃豆二號、豆粕、豆油、棕櫚油、細木工板、中密度纖維板、雞蛋品種。上海期貨交易所現有天然橡膠期貨品種。改革開放以來,中國期貨交易所與其他國家不一樣,均采取電子撮合交易的方式。中國期貨市場先上了雞蛋(2013年)、鮮蘋果(2017年)兩個生鮮農產品,特別是鮮蘋果期貨在全球也具有較大的影響。
(二)網絡期權交易
大連、鄭州兩個期貨市場農產品分別有期權交易品種豆粕、白糖,均采取網上撮合交易的方式。2017年交易512萬手,交易額38.23億元。
(三)大宗商品電子交易
大宗商品電子交易市場在整頓中得到發展,2017年我國各類大宗商品電子交易市場達到1969家,其中農產品電子交易市場來說是585家,占29.7%,包括農產品類市場417家、林產品類市場(含木材、紙漿等)59家、畜牧禽類市場(含肉類、禽蛋、草業等)45家、酒類產品市場39家、漁產品類市場25家。如生豬交易所、海洋商品交易中心、重慶咖啡交易中心、美菜、一畝田、沁坤等。實物交收額超過10萬億元。
(四)農產品批發市場的網上交易
2017年全國農產品批發市場在轉型、升級、外遷中發展,許多城市的農產品批發市場在外遷動蕩中發展,相對其他產品批發市場而言,農產品批發市場交易量、交易額仍然穩步發展,在農產品流通中發揮著主渠道的作用,大約占70%左右。近幾年,如“深圳農產品”的網絡交易市場、岳各莊農產品批發市場的網上交易正在發揮較大的作用。
如“深圳農產品”在深圳、北京、上海、天津、成都、西安、長沙、武漢等35個大中城市經營管理了50家綜合批發市場和網上交易市場,形成國內最具規模的基于供應鏈管理的新型農產品流通生態圈,公司旗下批發市場農副產品年度總交易量超過3000萬噸,年度總交易額超過1800億元,約占全國規模以上批發市場交易總額的10%。其中廣西糖網在國內外具有較大的影響。
如北京岳各莊批發市場食迅網2015年6月上線,是以實體批發市場為根據地的生鮮食材垂直電商平臺。岳各莊批發市場的全部商戶需要入駐到食迅網,入駐后可在線上與客戶進行交易。食迅網為生鮮食材的交易搭配了倉儲、配送服務 。與之前批發市場搭建的線上商城相比,食迅網已能實現自動化操作訂單。每日晚24點,食迅網系統會將當日所有客戶訂單進行集中分類處理,通過平臺系統將訂單自動分配給相應匹配的商戶。同時,商戶可通過商戶系統平臺收到訂單,并從市場食品安全檢測后的貨品中智能稱重后完成對貨品的出倉分揀,最終將貨品安全高效、保質保量配送到相對應的客戶手中。2017年,岳各莊批發市場的年銷售量超100億元,食迅網實際業務量占市場總交易額的比例尚不足1%,但食迅網交易額每年以3倍的增長速度發展。
2017年全國有4469個功能比較完備的大型農產品批發市場,其中13個國家級產地批發市場,30多個田頭市場,2017年商務部、農業部等政府部門高度重視公益性農產品批發市場的建設,商務部確定了49家公益性農產品示范市場、21家公益性農產品示范(零售)市場。這些市場都在探索各種不同模式的網上交易。
(五)各類農產品網絡零售
2017年我國各類農產品網絡零售模式十分活躍,見如下表:
.jpg)
糧食及其他農產品各種網絡零售模式創新
(六)農產品網下智能體驗店和智能菜市場
1、生鮮智能店
2017年各類智能店紛紛開店。2017年盒馬生鮮開出第25家門店,超級物種26家(至2018年2月36家)、永輝生鮮200家,此外還有京東7FRESH、蘇寧小店、蘇寧蘇鮮生、每日優選體驗店、京東到家體驗店、美團生鮮體驗店(“掌魚[章魚]生鮮”)、國美生鮮店、便利蜂店等。
阿里、京東、永輝、蘇寧析零售超市計劃表
.jpg)
2、生鮮無人店
2017年無人店紛紛開店。2017年阿里無人超市、京東X無人超市、蘇寧Bui、EAT BOX怡食盒子、天虹商場WellGo, 繽紛盒子店、F5未來便利店、小麥鋪、Take go、24愛購、小E微店、Amazon go、繽果盒子、淘咖啡、Moby、百鮮Go無人微超、智能微超神奇屋、每日優選便利購、供銷總社的CO-OP MART(供銷快閃店)、本來生活無人超市。其中有許多是無人超市、有些是無人便利店,生鮮占有一定的比例。
3、智慧農貿(菜)市場
許多智能菜市場采取互聯網、移動網、物聯網、大數據、云計算、區塊鏈、各類人工智能的方式,對傳統農貿市場進行改造,成效顯著。智能菜市場是指運用科技手段,采集交易數據,通過“一云多端”智慧系統,實現農貿市場管理、服務和監管的信息網絡化、工作規范化、管理現代化的網絡平臺。其特點表現為:使用能刷卡的智能電子秤進行交易結算、擁有先進的農殘檢測設備,擁有信息發布手段,能滾動發布檢測信息、價格信息、供銷信息等數據。
2017年我國智慧農貿市場在北京、杭州、長沙、溫州、連云港、海口、合肥、鄭州、青島、漳州等地得到了探索性發展。如中菜聯盟裕龍體驗店就是智能農貿市場的探索,2017年中菜聯盟網絡科技有限公司與北京市順義區市場管理中心簽約60家菜市場智慧農貿改造工程,2017年中菜聯盟裕龍智慧菜市場體驗店開業。公司計劃從北京市起步,力爭2018年覆蓋整個北京市,線下實體店總數達100家。如2017年9月8日,無錫人流量最大的朝陽農貿市場里100臺電子智能秤正式啟用。2017年11月29日,合肥市經過為期4個月的改造提升,原瑤海區勝利菜市“大換裝”——瑤海區勝利智慧農貿市場建成并投入試運營,該市場依托“互聯網+”模式正在全力打造全市首家智能化農貿服務平臺,帶給市民全新的購物體驗。2017年12月杭州江干區錢江新城核心區首個智慧化農貿市場——定海農貿市場完成。有的農貿市場還可以遠距離對市場人流、空氣濕度、空氣味道等進行監管。
2017年農產品智能店(市場)、無人店、無人倉、無人機、無人車配送、無現金結算等成為時尚風景。2017年9月25日齊齊哈爾國際冷鏈物流專列開通成為一個新亮點——“龍海號”冷鏈專列滿載著齊齊哈爾地產圓蔥出發,經歷10天后運抵俄羅斯莫斯科,專列在抵達莫斯科后運載俄羅斯食品、酒類、肉制品等優質商品返回齊齊哈爾。
(一)2017年全國農產品電商基本數據
1、2017年我國農產品期貨、期權網上交易7.89億手,交易額達到40.88萬億元。
2、2017年我國大宗商品電子交易市場在整頓中得到發展,2017年我國各類農產品大宗商品電子交易市場達到1969家,其中農產品電子交易市場來說是585家,占29.7%,包括農產品類市場417家、林產品類市場(含木材、紙漿等)59家、畜牧禽類市場(含肉類、禽蛋、草業等)45家、酒類產品市場39家、漁產品類市場25家。如沁坤現貨電子交易、生豬交易所、海洋商品交易中心、重慶咖啡交易中心、美菜、一畝田等。2017年全國大宗農產品商品電子交收額預計超過10萬億元。
3、2017年我國農村網絡零售額超過1.2萬億元,其中農產品的網絡零售交易額占20%,預計達到2500億元。農業部規劃2020年我國農產品電商將達到8000億元。
.png)
4、2017年我國生鮮農產品電商達到1391.3億元,平均每年增長50%,預計2018年將超過1500億元。2017年中國生鮮電商市場發展迅速,自2013年以來連續5年保持50%以上的增長速度,但呈現逐漸趨緩的態勢。
.jpg)
5、2017年我國食材農產品電商得到迅速發展,交易額達到8000億元。2012年以來,我國B2B食材供應平臺產生,2014年以來食材農產品電商成為一種比較時尚的電商現象。
6、2017中國在線餐飲外賣市場規模突破2000億元大關,2016年中國在線餐飲外賣市場規模達到1657億元,增長率為36%。隨著中國在線餐飲外賣市場的逐漸成熟,2018年在線餐飲外賣市場規模將有望突破2300億元。
.png)
7、2017年商務部夏秋季農產品對接會,促成農產品銷售11.6萬噸,成交金額9.49億元。2010-2017年中國網上糧食交易市場早稻交易會每年在江西省上饒市舉行,至今已舉行8年,共網上交易糧食34.1萬噸,金額8.14億余元,參會人數3400多人。
8、2017年全國淘寶村達到2118個,淘寶鎮達到242個,其中在國家級貧困縣有33個淘寶村,省級貧困縣有近400個淘寶村。年銷售額達到100萬元的淘寶村網店達到1.1萬家(2016年)。2017年淘寶村數超過100個有6個省份:浙江、廣東、江蘇、山東、福建、河了北。
(二)中國農產品網絡零售消費市場分析
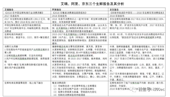
2018年1月,艾瑞發布《2018年中國生鮮電商行業消費洞察》,阿里發布《2018年餐桌消費潮流趨勢報告》,京東發布《環球尋味進階中國年——2018年生鮮年貨消費報告》,本報告結合三個報告,同時還考慮到一些非生鮮類農產品,來分析中國農產品網絡零售(特別是生鮮)消費市場。
.jpg)
1、進入網上網下融合、“六位一體”業態創新
2017年我國農產品網絡零售進入網上網下融合發展、“六位一體”模式多樣的時期,消費者而言更加注重品質和健康,由此標志著生鮮電商進入品質消費時代,由此生鮮電商也在轉型升級,由舊電商進入新電商時期,新電商即網上與網下相融合,形成了綜合性生鮮電商、垂直生鮮電商、O2O電商、智能店新業態、體驗店、無人店“六位一體”的新時期。
(1)綜合電商如京東生鮮、天貓生鮮;(2)垂直電商如天天果園、易果生鮮;(3)O2O電商如每日優選、京東到家;(4)智能電商如盒馬鮮生、超級物種、7Fresh等;(5)無人商店如EAT BOX怡食盒子、天虹商場WellGo、繽果盒子店、F5未來便利店、小麥鋪、Take go、24愛購;(6)體驗店如世紀聯華.鯨選、百聯RISO、本來生活體驗店、以及阿里、京東、樂村淘、沁坤等農村體驗店。
2、主要消費群體
2017年統計,我國有近14億人口,中等收入群體已經有4億人左右。生鮮消費以一二線城市為主,受教育程度最高的年輕用戶成為主力人群,中產階級家庭為線上生鮮消費的主力,個人月收入在8000元以上的占43.6%。
.jpg)
近幾年來,隨著我國居民可支配收入增加,推動消費觀念升級變遷,隨著消費觀念升級變遷,消費者不再滿足于簡單的必需品,對于生活品質提出了更高的要求,由此農產品的品質消費促進了農產品電商的發展,反過來農產品電商的發展促進了農產品品質消費的升級。
3、主要消費的品種
(1)如果還考慮堅果干貨這一品類,應是農產品網絡零售中最大的品類,此外米面油成為農產品電商的基礎品類增長顯著。以大米為例,在天貓網站上銷售的米面油2015年、2016年、2017年逐年增加,其中泰國茉莉香米銷售最好。
(2)2015-2017年在天貓網站上生鮮前5位分別是新鮮水果、海鮮(水產品)、生肉(肉制品)、蛋及蛋制品、新鮮蔬菜及蔬菜制品,隨著素食群體增加,蔬菜及制品的增速最快。
3、生鮮農產品網絡零售主要特點
(1)更新鮮概念,如新鮮的活龍蝦、大閘蟹、牛奶受歡迎。其主要得益于現代科技,如HPP超高壓冷榨技術使果汁、柳子水更新鮮;船凍技術使海鮮品更新鮮。
(2)更天然概念,如2015-2017年鱈魚、散養蛋類、雞肉等銷售額增長較快。
(3)更營養概念,如2015-2017年丹麥、智利、挪威等地的三文魚很受市場歡迎。橄欖油中小包裝受歡迎,滋補干貨很受歡迎,銷售額較高的有寧夏枸杞、青海黑枸杞、中寧枸杞。草莓銷售額較高,主要產秘魯、智利、中國大陸;獼猴桃增長較快,主要是紅心、黃心、綠心品種。
4、跨境生鮮電商增長快特點
從總體而言,進口生鮮快速增長,已進入尋常百姓家。從品類來說,品類已經多元化。市場上越來越多的品類涌現,滿足消費者不同口味的需求。從產地來說,產地已經多元化。“一品多地”成為趨勢,消費者足不出戶可挑遍全球的生鮮。由一二線城市向三線城市,現在向四線城市發展。
江浙滬和廣東是主要進口生鮮的主力消費地,而遼寧、山東等地增長強勁。2017年進口TOP10分別是芒果、車厘子/櫻桃、橙、火龍果、奇異果/獼猴桃、牛油果、蘋果、凍蝦、牛排、榴蓮。
2017年爆發性增長的品種有:蕃薯(越南)、青口貝(新西蘭)、桔子(澳大利亞),此外鰈蟲、扇貝、魷魚干、牛腩、西柚、龍利魚、牛丸/肉串。
2015-2017年進口葡萄酒增長較快,主要進口地是法國、澳大利亞、西班牙、意大利、智利。
2015-2017年進口凍蝦增長較快,阿根廷紅蝦銷量最大。
2018年春節天貓進口生鮮增長達到300%,創歷史新高。
5、特色農產品(2015-2017年)增長快的特點
TOP10是:陽澄湖大閘蟹、大連海參、廣西百香果、蒲江獼猴桃、長島海參、三亞菠蘿蜜、煙臺大櫻桃、威海海參、秭歸臍橙、平和館溪蜜柚。
許多特色農產品走出大山,如昭通丑蘋果、廣西北流百香果、巴楚留香瓜等都是聚劃算采取的營銷方式走出來的。
天貓國際上包括諾優能、愛他美、惠氏、美素佳兒、美贊臣等26個知名品牌奶粉,正在逐步采用區塊鏈溯源技術。這是中國首次將區塊鏈技術應用在商品全球溯源,背后既有螞蟻金服開放的技術,也有天貓國際、菜鳥網絡、阿里健康的通力協作。
6、品牌農產品網銷效果好
2017年是國家品牌戰略的第一年,也是農業部品牌促進年,農產品品牌促銷引起高度重視,如清遠雞2015-2017年大幅度增長,2017年通過品牌促銷效果更好。朕的貢米采取國家博物館聯名+12大國產大米生產區+天貓平臺推出,效果很好。針對消費者的需求,采取更便捷、更貼心、更個性、更迅速、更放心,如即食火鍋、小包裝牛腩等,很受市場青睞。
(一)政府出臺“促進發展與加強監管”“雙重政策”
因為我國農產品市場和電商進入到一個“發展期”,在發展時期需要促進發展和規范監管并重,在“引入期”以培育為主,在“成長期”以促進發展為主,現在中國農產品電商進入到一個新發展階段,這一階段以轉型升級為主要內容。
.png)
一是2017年的中共中央國務院出臺“一號文件”,首次將農村電商作為一個條目單獨陳列出來,9條建議大致勾勒出了農村電商行業發展的未來方向:
促進新型農業經營主體、加工流通企業與電商企業全面對接融合,推動線上線下互動發展;加快建立健全適應農產品電商發展的標準體系;支持農產品電商平臺和鄉村電商服務站點建設;推動商貿、供銷、郵政、電商互聯互通,加強從村到鄉鎮的物流體系建設,實施快遞下鄉工程;深入實施電子商務進農村綜合示范;鼓勵地方規范發展電商產業園,聚集品牌推廣、物流集散、人才培養、技術支持、質量安全等功能服務;全面實施信息進村入戶工程,開展整省推進示范;完善全國農產品流通骨干網絡,加快構建公益性農產品市場體系,加強農產品產地預冷等冷鏈物流基礎設施網絡建設,完善鮮活農產品直供直銷體系;推進“互聯網+”現代農業行動。
二是中央各政府主管部門出臺相應的促進發展與加強監管的政策,如:
(1)商務部、中央網信辦、國家發改委聯合頒布《電子商務“十三五”發展規劃綱要》,電商進農村綜合示范縣累計達到了756個,做到了邊試點、邊驗收、邊推廣;
(2)2017年1月,國家發改委辦公廳、中央網信辦秘書局、商務部辦公廳聯合頒布《促進電子商務發展部際綜合協調工作組工作制度及三年行動計劃出臺》,30余部委2016-2018年將展開分工,這里再次提到了農村電商的問題,堅持精準扶貧、精準脫貧的方針,以貧困縣、貧困村和建檔立庫貧困戶為重點,開展電商扶貧;
(3)2017年1月9日,清理整頓各類交易場所部際聯席會議第三次會議召開,決定對各類交易場所進行清理整頓“回頭看”;
(4)2017年1月11日國家工商總局出臺的《網絡購買商品七日無理由退貨暫行辦法》,2017年“3.15”實施,非常清晰地會加強管理;
(5)網絡監管與示范發力,國家工商行政管理總局加強網絡監管與服務示范區建設,在2016年上海長寧區建設網絡監管與市場服務示范區建設的基礎上,2017年國家工商行政管理總局先后在江蘇宿遷、山東省臨沂市、重慶市綦江區、福建省福州市、浙江金華、贛州+泰和等也啟動網絡監管與市場服務示范區建設。
(二)生鮮電商進一步活躍成為新亮點
1、冷鏈物流促進了中國農產品電商的發展
2017年我國冷鏈物流得到較快地發展,2017年我國農產品冷鏈物流總額達到4萬億元,同比增長17.6%,占全國物流總額252.8萬億元的1.58%,冷鏈物流總收入達到2400億元,增長10%,冷鏈物流倉達到1.1937億立方米,同比增長13.7%,約4775萬噸,同比增長13.7%,冷藏車預計達到13.4萬輛,全年增加1.9萬輛,同比增長16.5%。在冷鏈物流的推動下,2017年我國生鮮電商交易額達到1391.3億元,平均每年增長50%。
生鮮消費需求做倒逼冷鏈物流發展,生鮮電商潛在的巨大的市場需求對冷鏈物流發展具有拉動作用。冷鏈物流質量將得到提高,政府對冷鏈基礎建設重點扶持,越來越多的冷鏈服務商將出現。冷鏈物流服務成本有望降低,生鮮電商行業發展帶來的訂單規模效應將會使冷鏈物流服務商的邊際成本下降,從而形成正向循環。部分自建冷鏈物流將逐步開放,對于較為成熟的自建冷鏈物流將自建物流開放,成為第三方物流服務商,是提高效率、降低成本的一種方式。
2、線上非標農產品進一步實現品牌化
(4)消費升級推動商品品牌化。消費者購買生鮮對質量和品質更為重視,對體驗有更高的要求,而價格已經不是最主要的消費決策因素。消費者生鮮購買觀念的升級推動生鮮產品品牌化趨勢,通過品牌的管理實現更嚴格的選品,供應鏈把控以及更創新的服務模式。
(2)生鮮產品標準化亟需品牌化。消費者追求更高的品質保障,生鮮產品需要經過嚴格標準化的分選、包裝、和處理,確保商品的外觀、口味都達到一定的標準。標準化的生鮮產品需要通過品牌傳遞給消費者,提升消費者依賴度,
(3)品牌化幫助實現差異化競爭。品牌把自身產品與其他產品區分開來,增大品牌的溢價的空間,增加消費者的忠誠度及粘性。比如產品可追溯、綠色、品質優良等等,另外,品牌故事的推廣、各種營銷方式的宣傳,精細化運營等,都是打造優質生鮮品牌的關鍵。
3、場景化營銷更為普遍,營銷趨向內容化
消費不斷升級、生鮮食品的“朝發夕食”能夠滿足消費者的訴求,他們需要在質量和體驗上追求新的享受。
4、創新的消費體驗將持續涌現
隨著生鮮平臺的不斷創新,消費者線上購買生鮮更加便利,體驗更加多元,生鮮電商平臺供應鏈布局越來越深,線上線下融合更加緊密,場景化的消費需求日漸明顯,成為生鮮電商未來發展的重要趨勢。創造生鮮場景、一小時到達、即刻賠付等創新服務不斷涌現,消費體驗將不斷地升級。
(三)農產品市場與電商生態圈、生態鏈發展
農村電商的發展逐漸形成相應的生態圈、生態鏈的發展態勢,通過計算機、互聯網、移動網、大數據、云計算、區塊鏈、人機互動等現代新技術,將網站、平臺與農業的產前、產中、產后聯系起來,形成以平臺和網站為中心的基地+農戶+合作組織+廠商+農戶的網上網下相互聯動的生態圈、生態鏈關系,包括電商服務中心、電商園區、農戶、合作社、加工企業、物流配送企業、金融保險機構等形成一個有機的聯系。
.jpg)
(四)農產品電商賣實物,更賣服務與體驗
農村電商以誰為核心,不是“下行”,而是“上行”,農產品上行是農村電商的“牛鼻子”,只有把它做好了,以農產品電商為中心,我國農村電商才有可持續的發展。總結各地的經驗,我們發現,哪些地方農村電商做得好,都是以農產品電商為核心的,如農產品電商+旅游、農產品電商+農資、農產品電商+日用品、農產品電商+再生資源、農產品電商+食品安全、農產品電商+餐飲、農產品電商+休閑觀光+娛樂等,只有這樣才做好農村電商,這已成為一個大趨勢。各地農村電商上行歸納起來,是“賣實物產品、賣服務、賣體驗”,甚至將本地的物質文化遺產、非物質文化遺產也得到了開發。
(五)農商互聯模式多樣
2017年在“聯產品、聯設施、聯標準、聯數據、聯市場”基礎上,2017年各地將深化這一模式,2017年商務部與農業部簽署了《關于深化農商協作大力發展農產品電子商務通知》。從10個方面加強農產品電子商務建設:
1、開展農產品電商出村試點。優先選擇具備條件的深度貧困地區。試點縣選擇至少1個品種,加強農產品分等分級、加工包裝、物流倉儲、冷鏈等基礎設施建設,實施農產品供應鏈管理,集中實現農產品商品化、品牌化、電商化,創新農產品電商銷售機制和模式。
2、打造農產品電商供應鏈。各地要充分發揮“一村一品”、“一鄉一業”的引導作用,立足農業生產的區位優勢,以電商等市場需求為導向,依托益農信息社,帶動新型農業經營主體和分散農戶參與,積極引導當地農業生產的規模化、標準化,引進、培育一批適應電商發展的農業產業化龍頭企業和專業運營公司。
3、推動農產品產銷銜接。推動在大型社區試點設立農產品體驗店、自提點和提貨柜,加強與傳統鮮活農產品零售渠道的合作,開展農場會員宅配、社區支持農業等模式探索,建立農產品社區直供系統。支持具備條件的新型農業經營主體、農產品加工流通企業與電子商務企業全面對接融合,以委托生產、訂單農業等形式,建立長期穩定的產銷關系。聯合組織電商平臺企業開展產銷對接活動,重點推動“三品一標”、“一村一品”、特色農產品優勢區產品上網銷售。鼓勵支持農產品批發市場發展電子商務。
4、實施農村電商百萬帶頭人計劃。加大人員培訓和人才培養力度,充分發揮電子商務進農村綜合示范和信息進村入戶政策效用,積極利用農民手機應用技能培訓、新型職業農民培育、農村實用人才帶頭人培訓、返鄉下鄉人員創業創新培訓等現有培訓項目,對農民合作社成員、創業就業人員、電商轉型的企業和政府部門人員等,開展電商理念、基礎理論、技能技巧等不同層次的培訓。要建立普及型公益性培訓與提高型市場化培訓相結合的可持續發展機制,有條件的地區可以建立專業的電商培訓基地和師資隊伍,開設網絡公開培訓課程。爭取到2020年,電商示范縣初步建立覆蓋對象廣泛、培訓形式多樣、服務支撐有力的電商培訓體系,培訓人員超過1000萬人次,農村活躍網商超過100萬個。
5、提高農產品網絡上行的綜合服務能力。進一步聚焦到農產品網絡上行,建立和完善農產品供應鏈管理體系。鼓勵電商示范縣加大資金、技術、人才投入力度,充分發揮農村電商公共服務中心、益農信息社、行業組織、農民合作社、龍頭企業和專業運營公司的作用。推動傳統農業企業轉變生產方式,提升產品設計能力,提高農產品的商品化率和電商銷售比例。
6、強化農產品電子商務大數據發展應用。采取政府購買服務等方式,加強大數據技術應用,動態分析農村和農產品市場變化,幫助企業精準定位,推進個性化定制、柔性化生產。組織農產品電商出村試點縣對本地農產品品類、質量、數量、上市時間、企業及其資質等進行摸底調查,與電子商務交易數據進行對接
7、大力培育農業農村品牌。依托優勢企業、農民合作社聯合社和行業協會打造區域特色品牌,引入電商要素改造提升傳統名優品牌,把地方土特產和小品種做成帶動農民增收的大產業。在特色農產品優勢區、現代農業示范區、國家農產品質量安全縣等建設工作中統籌推進品牌建設,鼓勵電商企業加大宣傳推廣力度,支持地方共同培育一批認可度高的農業企業品牌和農產品品牌。鼓勵農產品電商出村試點縣集聚市場監管、食品衛生、質檢等部門資源,支持龍頭企業、農民合作社、家庭農場等新型農業經營主體、農戶申請生產流通許可、注冊商標、培育品牌等,簡化相關程序,探索統一提供技術、設備支撐和場地條件等。
8、健全農產品質量安全檢測和追溯體系。各地農業部門要加快建立完善布局合理、職能明確、功能齊全、運行高效的農產品質量安全檢驗檢測體系。推動農產品質量安全檢驗檢測機構和農業生產流通企業、新型農業經營主體、電商平臺、追溯技術服務企業等加強合作,支持農產品電商出村試點縣在農村電商公共服務中心、專業運營公司、龍頭企業、農民合作社、農產品電商產業園區等地設立快速檢測點,提供便捷高效的檢測服務。加強生產、流通兩個環節追溯工作銜接,加快推進國家農產品質量安全追溯管理信息平臺建設,推動相關企業開展追溯服務,逐步建立“從田間到餐桌”的全過程可追溯體系。
9、開展農產品電子商務標準化試點。各地商務、農業主管部門應會同質檢等部門,建立健全適應電商發展的農產品質量分級、采后處理、包裝配送、產品追溯等標準體系,依托農產品電商出村試點縣,以電商平臺、龍頭企業等為主體,就試點品種先總結制訂企業標準、地方標準,再逐步形成行業標準和國家標準。以符合網絡銷售有關法規要求為目標,針對本地特色優質產品,按照產品形態、包裝形式、運輸倉儲條件、相關業務流程等內容,明確技術要求和標準框架,完善標準化流通器具和操作規程,設計簡便適用、易于操作的業務規程和操作準則。推動標準化程度較高的農產品探索開展網上現貨交易、競價拍賣等。
10、加強監測統計和調查研究。各級商務、農業部門要探索建立與電商企業的數據信息共享機制,建立健全農產品電子商務監測統計制度,及時發布運行信息。電商示范縣要加強對縣鄉村三級電商服務體系和物流體系建設和運營情況的監測,充分發揮鄉村站點的作用,做好線上數據與線下實際的比對,及時準確掌握本地網商數量、經營狀況、發展規模等。組織開展農產品電子商務調查研究,及時解決存在的困難和問題,特別是要研究提出進一步推進電商扶貧的政策措施,大力推廣在實踐中創造出的好機制、好模式。聯合認定一批農產品電子商務示范基地和示范企業。
(五)農產品電商扶貧進入“熱點”發展期
全國電商進農村756個示范縣中有67%是貧困縣,許多貧困縣都采取電商扶貧作為扶貧的一種方式,取得了較好的效果。阿里、京東、蘇寧、供銷E家、樂村淘、拚多多、沁坤等網站比較突出。2017年社交電商拼多多投入34億元,幫助全國農戶銷售183.4萬噸農貨,催生9億多筆扶貧訂單;在730個國家級貧困縣,扶持起4.8萬商家,幫助農貨搭上社交電商“高鐵”,帶動其年銷售額增速超過310%。
2014-2017年電商進農村綜合示范縣及其比例
.jpg)
(六)農產品電商標準得到重視和推廣
1、2017年我國冷鏈標準不斷出臺,國際標準得到廣泛地應用。冷庫方面,產地冷庫建設增多,冷藏庫、保鮮庫、氣調庫體量將有所增加。冷藏車方面,新國標GB1589的出臺對規范和推動冷藏車市場發展提供新動力。冷鏈物流體系也將逐步走向第三方服務。《中國冷鏈物流標準目錄手冊(2017)》中收集的標準目錄為2017年6月30日以前發布的與冷鏈相關的國家標準、行業標準和地方標準193項。
2、至2017年,歷時7年建立起現行的食品安全標準體系完成了對5000項食品標準的清理整合共審查修改了1293項標準,發布了1224項食品安全國家標準,這些標準大致包括8個方面:食品、食品添加劑、食品相關產品中的致病 性微生物、農藥殘留、獸藥殘留、生物毒素、重金屬等物質的限量規定。我國成為唯一擔任國際食品法典委員會食品添加劑、農藥殘留兩個委員會主持國的發展中國家。
3、2017年11月國家標準委員會擬立項《農產品電子商務供應鏈質量控制規范》等36推薦性國家標準項目。2017年11月國內首個《鮮活農產品電子商務流通標準》在浙江杭州發布,該標準共制定了28類,包括蔬菜、水果、肉魚蛋類和茶葉4大類,具體內容涉及質量基本要求、等級規格、安全檢測、包裝與標識、產品要求、貯藏保鮮和運輸管理等方面。
(一)農產品電商加快轉型升級步伐
當前我國承擔農產品流通主渠道70%的農產品批發市場正轉型升級外遷,我國農產品電商也在積極與實體經濟融合并加快轉型升級步伐,探討多種網上與網下融合發展的路徑和創新模式,以平臺為核心的農產品供應鏈模式受到追捧。
(二)農產品電商冷鏈在示范中得到推廣
商務部2018年1月公布了4個“農產品冷鏈流通標準化示范城市”:廈門市、成都市、濰坊市、煙臺市。商務部公布了“農產品冷鏈流通標準化示范企業”(9家):山東中凱興業貿易廣場有限公司、山東喜地實業有限公司、家家悅集團股份有限公司、希杰榮慶物流供應鏈有限公司、山東宏大生姜市場有限公司、神州姜窖農業集團有限公司(原名稱:濰坊藝德龍生態農業發展有限公司)、青海省三江集團商品儲備有限責任公司、青海綠草源食品有限公司、新疆海聯三邦投資有限公司。
(三)農產品電商將進一步規范發展
一是農產品市場的各種標準不斷推出,從商品種養、采購、供應方式、市場運營與管理來說都會越來越規范、越來越標準化。隨著標準的出臺,2018年將以蔬菜、水果、肉魚蛋類和茶葉為重點,對質量基本要求、等級規格、安全檢測、包裝與標識、產品要求、貯藏保鮮和運輸管理等方面提出規范要求。
二是國家將加強農產品電商監管,如2018年1月1日起《網絡餐飲服務食品安全監督管理辦法》實施,這是史上最嚴的《食品安全法》和《網絡食品安全違法行為查處辦法》之后,國家對于網絡餐飲服務食品安全的專門性規章,對于網絡餐飲服務的監管、平臺主體責任落實、入網餐飲商戶和配送要求提出了更加明確的要求。目前,各地食品藥品監管部門積極落實《辦法》,適應新業態、運用新技術審慎監管。
(四)農產品電商將進一步智能化發展
許多農產品批發市場、菜市場、智能店、無人商店等將采用智能技術加快了提檔升級的步伐,農產品的訂單、采購、預冷、倉儲、運輸、配送、銷售、退貨、召回、包裝回收等將更智能和規范。
(五)農產品電商將實現“五大融合發展”
1、內外貿融合發展。既做內貿,也做外貿,認真探索商品交易市場增加外貿功能的探索,不僅僅走出去,也包括引進來,還有在“一帶一路”上發揮較大的作用。
2、網上網下融合發展。既要創新網下實體市場模式,也要創新網上市場的模式,并且做到網上與網下相融合發展,形成相互聯動的關系。
3、硬件軟件融合發展。過去商品交易市場的發展比較重視市場大樓的硬件建設,而較少市場的軟件建設,市場軟件建設不僅僅是建設博物館、建設五A級旅游景點的建設,還包括市場制度、市場誠信體系、市場文化建設等。
4、圍繞轉型升級外遷融合發展。有步驟地將一些市場轉型為其他業態,如零售、物流園區、體驗市場等,各類市場要積極升級,用現代科技武裝自己,外遷過程中也要轉型、升級緊密融合起來。
5、農產品電商品牌的融合發展。在2017年品牌推進年,2018年農產品質量推進年的基礎上,農產品電商將產品品牌、企業品牌、區域共用品牌融合發展,將農產品網上交易與網下交易融合發展,借鑒實體交易市場品牌建設經驗,如培育品牌商戶、引進品牌商品、提供品牌服務、提供品牌的管理,使中國農產品電商平臺促進實體市場加快轉型升級外遷的步伐。
(六)農產品電商國際化發展
當前中國農產品市場正在不斷國際化,如中國農產品市場增加外貿功能,不僅“走出去”,也包括“引進來”,甘肅、四川、廣西、齊齊哈爾等地開始了農產品中歐班列,甚至中歐冷鏈班列,中外農產品兩個市場的聯動頻繁,促進了相互交流,滿足兩個市場需求。中國農產品電商國際化也正在加速,據阿里巴巴發布的《2018中國人新年俗報告》顯示,天貓春節“照常買”數據統計,2018年春節期間,進口生鮮成交額同比2017年春節增長近300%,智利帝王蟹、波士頓大龍蝦、新西蘭長壽魚、加拿大北極參、越南黑虎蝦等上了百姓餐桌,智利車厘子訂單同比增長超過400%。
(七)農產品電商功能化發展
我國農產品市場+互聯網的各類市場,如超大型市場、大型市場、中型市場不僅僅具有交易功能,還具有信息功能、物配功能、供應鏈功能、支付結算及融資功能、網絡金融的功能、外向型功能,有的還具有旅游功能等。
(八)農產品電商特色化發展
我國農產品市場+互聯網只要有特色就會生存和發展,沒有特色就沒有生存和發展空間。傳統地追求規模、數量、同質、低價等競爭方式已經不能夠適應新農產品電商發展需要,網上網下一體化市場將更加理性選擇競爭方式和發展路徑。
相關閱讀
每日 推薦
